关于做好浙江省2026年度环境影响评价工程师职业资格考试考务工作的通知
浙社就函[2026]18号
各市人事考试机构,各有关单位:
根据人社部人事考试中心《关于2026年度环境影响评价工程师职业资格考试考务工作的通知》(人考中心函[2026]6号)要求,结合我省实际,现将我省2026年度环境影响评价工程师职业资格考试考务工作有关事项通知如下。
一、考试时间、科目及考点
考试定于6月13日至14日举行,具体时间和科目为:
6月13日
9:00-11:30环境影响评价相关法律法规
14:00-16:30 环境影响评价技术导则与标准
6月14日
9:00-11:30环境影响评价技术方法
14:00-17:00环境影响评价案例分析
考点设置在省直(杭州市区),具体地点以准考证为准。
二、报考条件
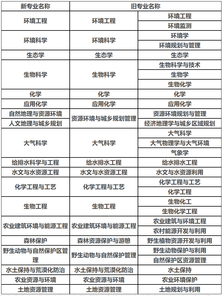
凡符合原人事部、原国家环境保护总局《关于印发〈环境影响评价工程师职业资格制度暂行规定〉(环境影响评价工程师职业资格考试实施办法〉和(环境影响评价工程师职业资格考核认定办法〉的通知》(国人部发[2004]13号,以下简称《通知》)规定条件的人员,均可报名参加环境影响评价工程师职业资格考试。“环境保护相关专业新旧对应表”(2020年更新)见附件1。请各地负责报考资格核查的行业主管部门参照执行。
(一)报名参加环境影响评价工程师职业资格考试(考试级别为“考全科”):
1.取得环境保护相关专业大专学历,从事环境影响评价工作满7年;或取得其他专业大专学历,从事环境影响评价工作满8年。
2.取得环境保护相关专业学士学位,从事环境影响评价工作满5年;或取得其他专业学士学位,从事环境影响评价工作满6年。
3.取得环境保护相关专业硕士学位,从事环境影响评价工作满2年;或取得其他专业硕士学位,从事环境影响评价工作满3年。
4.取得环境保护相关专业博士学位,从事环境影响评价工作满1年;或取得其他专业博士学位,从事环境影响评价工作满2年。
(二)免试部分科目条件。截止2003年12月31日前,长期在环境影响评价岗位上工作,并符合下列条件之一者,可免试《环境影响评价技术导则与标准》《环境影响评价技术方法》2个科目,只参加《环境影响评价相关法律法规》和《环境影响评价案例分析》2个科目的考试(考试级别为“免二科”):
1.受聘担任工程类高级专业技术职务满3年,并累计从事环境影响评价相关业务工作满15年;
2.受聘担任工程类高级专业技术职务,并取得原环保总局核发的“环境影响评价上岗培训合格证书”。
(三)专业工作年限计算。“从事环境影响评价工作”具体范围为:从事规划或建设项目环境影响报告书(表)编制工作、规划环境影响报告书技术审查或建设项目环境影响报告书(表)技术评估工作、建设项目竣工环境保护验收报告编制工作,以及环境影响评价相关工作,包括教学、科研、审批、环境管理、技术咨询、环境检测等。行政机关、企事业单位相关人员在上述岗位工作的年限可视为从事环境影响评价工作的年限。从事环境影响评价工作的工作年限为报考人员自参加工作之日起累计从事环境影响评价工作时间的总和,计算截止日期为考试当年度的12月31日。以参加工作后取得的学历报考的,专业工作时间前后可以累加(实习和脱产学习的时间不累计)。
报考条件咨询电话(浙江生态环境集团技术评估中心):0571-81022079.
三、获得证书的条件
参加全部4个科目考试(级别为“考全科”)的人员须在连续2个考试年度内通过应试科目;参加免2个科目考试(级别为“免二科”)的人员须在1个考试年度内通过应试科目,方可取得环境影响评价工程师职业资格证书。
四、告知承诺制报考有关规定
本考试报名证明事项推行告知承诺制。相关单位要按照《关于印发(专业技术人员职业资格考试报名证明事项告知承诺制工作规程〉的通知》(人考中心函[2021]1号)要求,认真做好相关工作。
(一)除“不适用告知承诺制”的人员外,其他报考人员均可选择“使用告知承诺制”或“不使用告知承诺制”报考。“不适用告知承诺制”的人员,是指在资格考试报名中存在虚假承诺行为的人员和在考试中有违纪行为尚在诚信记录期内的人员。
(二)报考资格实行考后核查。
1.对“使用告知承诺制”的报考人员,在应试科目成绩合格后进行网上公示,报考人员应接受并配合行业主管部门和考试组织机构的核查,包括但不限于在线核查、现场核查、协助核查、随机抽查、重点监管、智慧监管等核查方式。
2.对“不使用告知承诺制”、学历学位和资格证书未通过核验、报考免试级别以及有其他存疑情况的报考人员,在应试科目成绩合格后,需在规定时间内带相关材料到指定地点进行现场考后核查。
(三)网上报名时,若选择“不使用告知承诺制”,本年度该项考试不再使用告知承诺制。
(四)在考前、考中、考后任何环节,若发现有不实承诺的,将视情作出取消当次报名和考试资格、取消当次考试全部成绩、已取得的证书无效等处理。
五、网上报考事项
报考人员于4月3日9:00至4月10日17:00,登录中国人事考试网(http://www.cpta.com.cn/)或通过登录浙江人事考试网(http://zjks.rlsbt.zj.gov.cn)链接如实注册个人信息,注册成功后,上传本人电子证件照(照片处理工具和方法见浙江人事考试网首页的“办事指南”栏目)。
(一)“采用告知承诺制方式”的报考流程
1.报考人员在报名系统中填报报考信息、个人信息、教育信息和工作信息,然后选择“采用告知承诺制方式”报考。随后依次进行报名信息确认、签署承诺书、交费。其中,需要上传相关材料的报考人员,在报名信息确认前按照系统提示操作即可。
2.考生打印的“报名表”供报考人员留存备查。报考人员作出承诺后,如未交费,可在报名截止前撤回承诺。一旦撤回承诺,本年度该项考试不再适用告知承诺制。
(二)“不采用告知承诺制方式”的报考流程
1.报考人员在报名系统中填报报考信息、个人信息、教育信息和工作信息,然后选择“不采用告知承诺制方式”报考。报考人员必须在上传相关材料后,进行报名信息确认,经省社保就业中心人事考试院处理后,才可进行网上交费,完成报名。
2.报考人员打印的“报名表”和纸质“专业工作年限证明”均须交单位审核盖章,待应试科目成绩合格后用于考后报考资格现场核查。
(三)网上报考注意事项
1.报考人员可在报名前提前做好注册、信息维护等事宜。学历学位信息需经在线核查后才可用于报名。在线核查时间一般在24小时内。特别提醒学历学位信息无法通过在线自动核验、需申请验证/认证报告核查的报考人员应尽早登录学信网申请验证/认证报告。
为加强报名证明事项告知承诺制事中监管,如报考人员提交的境内高等教育学历学位信息无法通过在线自动核验,报考人员应在报名前及时登录中国高等教育学生信息网(学信网)进行验证/认证,下载相关PDF格式在线验证/认证报告,并在报名期间按报名地考试机构要求上传相关验证/认证报告,接受人工核查,具体操作方式参见中国人事考试网考生问答栏目相关内容。
2.报名期间,若发现报考信息有误,报考人员可在交费前进行修改。交费后若需修改须联系省社保就业中心人事考试院处理。在试卷预订后或因考生虚假承诺被取消报考资格的,已交费用不予退还。
3.在档案库中有合格成绩的考生,若不符合报考条件的,按考试报名无效处理。如因年限问题不符合报考条件的,不符合报考年度之前的合格科目按成绩无效处理。
4.省部属单位的定义见浙江人事考试网首页的“办事指南”栏目。考生原则上只能在本人户籍地或工作地报考。
报考技术咨询电话:12333,0571-88396764、88396765,传真:0571-88395085.
(四)准考证打印和参加考试
报名成功的考生可于6月8日至12日登录浙江人事考试网打印准考证,按准考证规定的时间、地点和要求参加考试。若发现准考证信息有误,应在考前联系省社保就业中心人事考试院处理。
六、收费依据和标准
根据原环境保护部2016年第18号公告的相关规定和省物价局、省财政厅浙价费[2016]71号文件规定,考试收费标准为:《环境影响评价案例分析》科目为每人65元,其他3个科目为每人每科60元。考试费用发票获取方式见浙江人事考试网首页的“办事指南”栏目。
七、考试题型和相关规定
《环境影响评价案例分析》为主观题,其余3个科目均为客观题。草稿纸统一发放。试卷空白处可作草稿纸。应试人员答题前必须仔细阅读应试人员注意事项(试卷封二)和作答须知(专用答题卡首页),答题时使用规定的作答工具在专用答题卡划定的区域内作答。
八、考试大纲
2026年度环境影响评价工程师职业资格考试大纲以生态环境部网站公布为准。
九、成绩公布、考后核查和证书制发
(一)成绩公布。考试成绩经人社部人事考试中心核验后,在中国人事考试网上予以公布,届时考生可查询和下载打印考试成绩。
(二)考后核查。
1.对“使用告知承诺制”报考的人员,合格成绩上网公示10个工作日。期间如有情况反映,涉及报考资格的由省生态环境部门负责核查,涉及考风考纪的由省社保就业中心人事考试院负责核查。经查实不符合报考资格或存在违纪违规行为的,按资格考试有关规定处理。
2.对“不使用告知承诺制”报考、学历学位和资格证书无法通过核验、免二科以及有其他存疑情况的报考人员,需进行现场考后核查。考后核查的具体时间、地点、要求和需要提供的相关材料,由省生态环境部门另行通知。相关人员不到现场接受核查、核查逾期,或核查不符合报考条件的,合格成绩无效。
(三)证书制发。在人社部人事考试中心制作电子证书后,通过公示、考后核查且成绩合格的考生,可自行登录中国人事考试网下载打印本人电子证书。电子证书与纸质证书具有同等法律效力。在人社部人事考试中心下发纸质证书后,该通知在浙江人事考试网“合格证书”栏予以公告,考生可在该网申请纸质证书邮寄服务(邮费到付)。逾期不领取,后续纸质证书遗失、损毁的,不再办理补发。
十、有关要求
为确保考试公平公正和顺利实施,各级生态环境部门和人事考试机构要密切配合,通力协作,认真做好各个环节的考务工作(考试工作计划见附件2)。要做好考试服务工作,采取切实措施,努力创造安全、良好的考试环境。同时,要加强考风考纪管理,着力预防违纪违规行为发生,一经发现,要严格按照《专业技术人员资格考试违纪违规处理规定》(人社部第31号令)和《人事考试工作人员纪律规定》(人社部发[2013]36号)进行处理。
附件:1.环境保护相关专业新旧对应表
2.2026年度环境影响评价工程师职业资格考试工作计划
附件1:
环境保护相关专业新旧对应表

注:本表中“新专业名称”指教育部颁布的《普通高等学校本科专业目录(2020年)》及《普通高等学校本科专业目录(2012年)》中规定的专业名称;“旧专业名称”指教育部颁布的《普通高等学校本科专业目录(1998年)》及该目录颁布前各院校采用的专业名称。






