关于做好安徽考区2026年度环境影响评价工程师职业资格考试公告
根据人力资源和社会保障部人事考试中心《关于2026年度环境影响评价工程师职业资格考试考务工作的通知》(人考中心函〔2026〕6号)精神,结合我省实际,现就2026年度环境影响评价工程师职业资格考试安徽考区考务工作有关事宜公告如下。
一、考试设置
(一)考试时间及科目
环境影响评价工程师职业资格考试设《环境影响评价相关法律法规》(客观题)《环境影响评价技术导则与标准》(客观题)《环境影响评价技术方法》(客观题)和《环境影响评价案例分析》(主观题)4个科目。具体考试时间及科目安排如下:

2026年度环境影响评价工程师职业资格考试大纲,以生态环境部网站公布为准,网址为:(https://www.mee.gov.cn/ywgz/hjyxpj/
jsxmhjyxbgsbbzjdgl/gldt/202603/t20260303_1145408.shtml)
(二)考试管理模式
参加4个科目考试(级别为考全科)的人员须在连续2个考试年度内通过全部应试科目,参加2个科目考试(级别为免二科)的符合免试基础科目人员须在1个考试年度内通过相应应试科目,方可取得资格证书。
请报考人员认真选择报考级别,因个人选择报考级别错误导致考试通过后无法注册,相应责任由报考人员本人承担。
二、报考条件
根据原人事部、原国家环境保护总局《关于印发〈环境影响评价工程师职业资格制度暂行规定〉〈环境影响评价工程师职业资格考试实施办法〉和〈环境影响评价工程师职业资格考核认定办法〉的通知》(国人部发〔2004〕13号)规定,环境影响评价工程师职业资格考试报考条件具体如下:
(一)考全科级别报考条件
凡遵守国家法律法规、恪守职业道德,并具备以下条件之一者,可申请参加环境影响评价工程师职业资格考试:
1.取得环境保护相关专业大专学历,从事环境影响评价工作满7年;或取得其他专业大专学历,从事环境影响评价工作满8年;
2.取得环境保护相关专业学士学位,从事环境影响评价工作满5年;或取得其他专业学士学位,从事环境影响评价工作满6年;
3.取得环境保护相关专业硕士学位,从事环境影响评价工作满2年;或取得其他专业硕士学位,从事环境影响评价工作满3年;
4.取得环境保护相关专业博士学位,从事环境影响评价工作满1年;或取得其他专业博士学位,从事环境影响评价工作满2年。
(二)免二科级别报考条件
截至2003年12月31日,长期在环境影响评价岗位上工作,并符合下列条件之一者,可免试《环境影响评价技术导则与标准》和《环境影响评价技术方法》两个科目,只参加《环境影响评价相关法律法规》和《环境影响评价案例分析》两个科目的考试。
1.受聘担任工程类高级专业技术职务满3年,累计从事环境影响评价相关业务工作满15年;
2.受聘担任工程类高级专业技术职务,并取得环保总局核发的“环境影响评价上岗培训合格证书”。
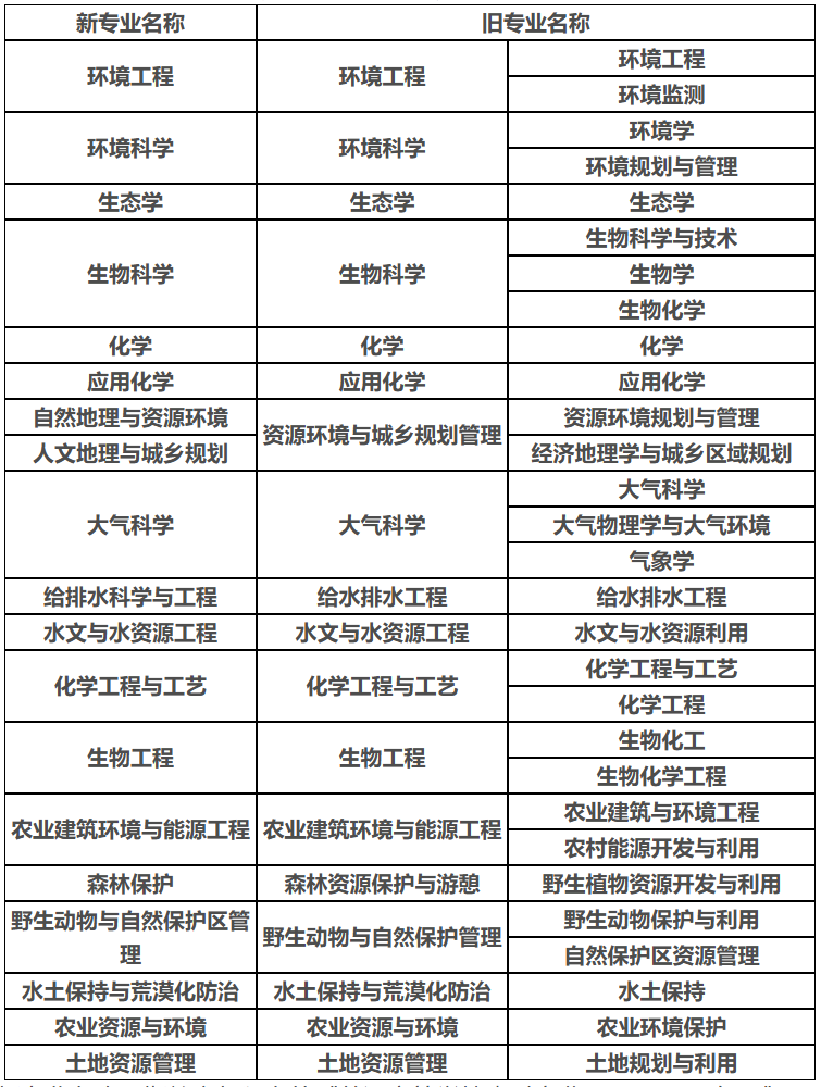
“环境保护相关专业新旧对应表”(2020年更新)见附件1,生态环境部环境工程评估中心《关于环评工程师职业资格考试报考条件有关问题的解释》(环评估便函〔2023〕220号)见附件2。
上述报考条件中有关学历或学位要求是指经国家教育行政部门承认的正规学历或学位;从事相关工作年限计算截止日期为2026年12月31日,全日制学历报考人员未毕业期间经历不计入相关专业年限。
三、报名和资格核查
本次考试报名证明事项实行告知承诺制。有关告知承诺制具体内容请参考中国人事考试网(www.cpta.com.cn)资格考试报名证明事项告知承诺制专栏。报考人员按如下流程完成报考:
(一)注册用户
报考人员登录中国人事考试网,点击“网上报名”模块,进入“全国专业技术人员资格考试报名服务平台”,按照平台规定的流程注册用户。
报考人员注册前,须从中国人事考试网下载“证件照片审核工具”,并使用该软件进行照片审核处理。通过审核工具生成的报名照片上传后被自动识别为合格,考试机构不再对照片进行人工审核。报名照片将用于准考证、考场座次表、证书和证书查询认证系统,请慎重选用。
新注册报考人员在网上报名系统注册时,系统对身份、学历学位信息进行在线核验,核验及注册完成后方可继续报名;已注册报考人员须补充完善个人信息,核验完成后方可继续报名。身份信息在线核验的证件类型为中华人民共和国居民身份证、社保卡。
注册用户功能全年开放,身份、学历学位信息在线核验结果最迟将于信息提交后24小时内返回,请报考人员及时完成注册,以免影响报名。
为加强报名证明事项告知承诺制事中监管,如报考人员提交的境内高等教育学历学位信息无法通过在线自动核验,应在报名前及时登录中国高等教育学生信息网(学信网)进行验证/认证,下载相关PDF格式在线验证/认证报告,报名期间按报名地考试机构要求上传相关验证/认证报告,接受人工核查,具体操作方式参见中国人事考试网考生问答栏目内容(http://www.cpta.com.cn/question/1525.html)。
(二)填写报考信息
报考人员应于2026年4月1日9:00至4月10日16:00期间登录安徽省人事考试网(www.apta.gov.cn),点击“专业技术人员职业资格考试”板块,选择相应考试进入“全国专业技术人员资格考试报名服务平台”,填写报考信息。根据有关规定,报考人员原则上应在工作地或居住地报名参加考试。
报考人员报考时需认真阅读报考须知和中国人事考试网报考条件专栏(http://www.cpta.com.cn/testCondition.html)中本考试报考条件。
根据告知承诺制有关要求,报考人员可自主选择是否采用告知承诺制方式办理。其中,在资格考试报名中存在虚假承诺行为的人员,以及根据有关规定存在严重违纪违规行为或特别严重违纪违规行为、被记入资格考试诚信档案库且在记录期内的人员不适用告知承诺制。请报考人员认真阅读以下事项:
1.选择采用告知承诺制方式报名参加考试的人员,应在报名前仔细了解相关资格考试的报考条件、符合报考条件所需的证明义务和证明内容、报考人员承诺的内容、不实承诺可能承担的责任、考试组织机构的核查权力和报考人员的配合义务等,由本人在网上报名系统填报信息,采用电子方式签署告知承诺书(电子文本),一经提交即具有法律效力,不允许代为承诺。考试组织机构不再索要有关证明,依据承诺办理报名相关事项。报考人员承诺的内容包括:
(1)已知晓告知事项;
(2)已符合报考条件;
(3)填报的信息真实、客观;
(4)愿意接受考试组织机构的核查,愿意承担不实承诺的法律责任并接受处理。
报考人员作出承诺后,可在未缴费且报名截止前通过网上报名系统撤回承诺。撤回承诺后,报考人员应按报名地考试组织机构有关规定办理相关事项,提交相关证明材料。报考人员撤回承诺的,本年度该项考试中不再适用告知承诺制。
2.未选择告知承诺制或者不适用告知承诺制的报考人员,应在报名前仔细了解相关资格考试的报考条件、符合报考条件所需的证明义务和证明内容、考试组织机构的核查权力和报考人员的配合义务等,由本人在网上报名系统填报信息后,按报名地考试组织机构有关规定办理相关事项,提交相关证明材料。
郑重提醒:报考人员须在报名截止时间前完成信息确认环节,否则视为未完成报名。
(三)资格核查
按照告知承诺制有关要求,应对报考人员进行报考资格核查,具体包括在线核查和现场核查两种方式。
1.在线核查。报考人员在网上报名系统注册时,网上报名系统通过政务信息共享接口等方式对报考人员身份、学历学位等信息进行在线核查,完成相关数据核查后方可继续报名。
在提交报考信息后,网上报名系统将对学历学位、所学专业、工作年限等内容与报考特定条件相符合情况进行在线核查。
2.现场核查。不适用告知承诺制、未选择告知承诺制或撤回承诺申请的报考人员,以及身份信息、学历学位、所学专业等无法在线核查或在线核查未通过的报考人员,均须参加现场核查。
请上述应接受现场核查的报考人员于2026年4月10日16:00前将有关证明材料电子版上传至“全国专业技术人员资格考试报名服务平台”作为辅助,并于4月10日登录安徽省人事考试网查看各市现场核查具体安排,按要求参加现场核查。现场核查所需材料如下:
(1)从“全国专业技术人员资格考试报名服务平台”下载打印的报名表1张,并签字确认;
(2)本人有效身份证件(与报名表上的证件类型一致);
(3)本人学历、学位证书(境内高等教育学历学位信息无法通过在线自动核验的,应在报名前及时登录中国高等教育学生信息网(学信网)进行验证/认证,下载打印相关PDF格式在线验证/认证报告);
(4)所在单位出具的从事环境影响评价工作年限证明,以及报考条件中列举的其他材料;
(5)报考级别为免二科的报考人员还需要提供本人专业技术资格证书和专业技术职务聘任证书,以及报考条件中列举的其他材料。
上述证件、证书均需提供原件和复印件各1份。
报考人员资格核查工作贯穿考前、考中、考后全过程。任何阶段发现有不符合报考条件者,即给予其报考资格或考试成绩无效处理;对弄虚作假者,按有关规定严肃处理。
郑重提醒:在核查前,报考人员可自行修改报考信息;核查后,报考人员不能进行修改。修改报考信息将自动取消报名信息确认状态,请谨慎操作。请报考人员严格按照流程和提示进行操作,并注意查看“全国专业技术人员资格考试报名服务平台”、安徽省人事考试网、各市人事考试网站通知。报名技术问题可咨询0551-12333接通后转2,资格核查问题可咨询各市人社、生态环境部门。
(四)网上缴费
根据原环境保护部2016年第18号公告和省物价局、省财政厅印发的《转发国家发展改革委 财政部关于改革全国性职业资格考试收费标准管理方式的通知》(皖价费〔2015〕123号)文件相关规定,环境影响评价工程考试客观题科目按每人每科35元(含上缴国家考务费11元)收取、主观题科目按每人每科50元(含上缴国家考务费15元)收取。
通过核查的报考人员,请于4月17日16:00前登录网上报名系统,通过第三方支付平台网上缴纳考试费用。如对费用支付有疑问,请咨询第三方支付平台24小时客服热线95070。报考人员缴费是否成功以“全国专业技术人员资格考试报名服务平台”显示结果为准,未按规定的流程和时限办理报名手续或未支付考试费用的,视为自动放弃报名。缴费成功后原则上不予退费。
四、笔试
(一)准考证打印
本次考试考点设置在合肥市,选用标准化考场,请应试人员于6月9日16:00后登录安徽省人事考试网下载打印本人准考证,并提前做好有关准备。
(二)答题方式
《环境影响评价案例分析》科目为主观题,其他科目均为客观题。应试人员作答前,务必认真阅读试卷封二“应试人员注意事项”和答题卡首页“作答须知”,并使用黑色墨水笔在相应位置或区域认真填写姓名、准考证号、试卷代码(如需填写),使用正规2B铅笔按规范填涂样式填涂对应信息点并进行检查,确保信息完整、准确。作答时,客观题应使用正规2B铅笔按规范填涂样式按题号填涂答案选项对应的信息点;主观题应使用黑色墨水笔在答题卡对应的题号区域边框内作答,超出的作答内容无效。
(三)其他事项
2026年度环境影响评价工程师职业资格考试考务工作执行《专业技术人员职业资格考试考务工作规程》(人社厅发〔2021〕18号)《专业技术人员资格考试监考手册》和《安徽省人事考试考点考场管理细则(试行)》(皖人社发〔2013〕5号)等有关规定;对考试违纪违规行为,依据《专业技术人员资格考试违纪违规行为处理规定》(人力资源社会保障部令第31号)处理。
应试人员凭准考证和本人有效身份证件(与报名时使用的证件一致)进入考场,应试时携带的文具限于黑色墨水笔、2B铅笔、橡皮和无声无文本编辑功能的计算器,严禁将手机、智能手表(手环)、蓝牙耳机等具有通信、记录、拍照、存储、传输功能的电子设备带至座位。考场上备有草稿纸供应试人员使用,考后收回。应试人员应试全程要妥善保管自己的试卷和答题卡(纸),防止他人抄袭造成雷同答卷。考试结束后采用技术手段等甄别为雷同答卷的考试答卷,将给予考试成绩无效处理。更多笔试注意事项请关注准考证及考前提示相关内容。
五、成绩公布和合格标准
预计8月20日前,笔试成绩通过中国人事考试网对外公布。应试人员可以登录中国人事考试网、电子社保卡(皖事通、支付宝、微信、云闪付、各社保卡合作银行APP等均可申领)的“全国服务—专业技术人员考试成绩查询”模块以及安徽省人事考试网查询成绩。
根据《专业技术人员职业资格考试考务工作规程》,应试人员对考试成绩有异议的,应在考试成绩公布之日起30天内登录安徽省人事考试网成绩查询页面点击“成绩复查”按钮申请成绩复查,逾期不再受理。对于申请主观题科目成绩复查的,省人事考试院汇总复核申请报送人社部人事考试中心,由部考试中心协调开展复核并将结果反馈至省人事考试院,届时申请人可在安徽省人事考试网成绩查询页面点击“主观题复查结果”按钮查询复核结果;对于申请客观题科目成绩复查的,省人事考试院协调开展成绩复核,申请人可在安徽省人事考试网成绩查询页面点击“客观题复查结果”按钮查询复核结果。成绩复查只限于答卷卷面分数合计和登录是否有误,复查后的成绩为最终成绩。
根据人力资源社会保障部办公厅《关于33项专业技术人员职业资格考试实行相对固定合格标准有关事项的通告》,环境影响评价工程师职业资格考试各科目合格标准为试卷满分的60%。
六、监督管理
根据告知承诺制有关要求,实行报名证明事项告知承诺制后,相关部门将加强全面监督管理,主要包括以下三个方面:
(一)日常监管
对已作出承诺的报考人员,身份、学历学位、所学专业等信息已经全部在线自动完成核查的,且在资格考试诚信档案库无记录的,原则上可免予现场核查。相关部门将采用随机抽查、重点监管、智慧监管等方式实施日常监管。
1.随机抽查。按一定比例进行随机抽查,重点核查报考人员的践诺情况。
2.重点监管。对报考免试级别且无法在线核查免试相关证明材料,或被社会监督举报的报考人员进行重点监管,报考人员应提交相关证明材料。
3.智慧监管。通过大数据比对、人工智能技术、特定条件判断等方式进行智慧监管。
(二)社会监督
对于核查难度较大的证明材料,有关单位将通过门户网站、微信公众号等渠道,公示相关人员承诺情况,接受社会监督。
(三)不实承诺处理
报考人员承诺后,在核查或者日常监管中发现报考人员不符合报考条件的,给予其考试报名无效的处理,已缴费用不予退还;取得考试成绩的,当次全部科目考试成绩无效;取得资格证书或者成绩证明的,资格证书或者成绩证明无效;取得注册证书的,由注册机关撤销其注册,并依据相关规定处理。报考人员应接受并配合有关机构核查,逾期拒不接受核查的,视为放弃考试资格。
报考人员有提供虚假证明材料或者以其他不正当手段取得相应资格证书或者成绩证明等严重违纪违规行为的,按照《专业技术人员资格考试违纪违规行为处理规定》(人社部令第31号)第十条、第十二条处理。报考人员涉嫌犯罪的(包括但不限于伪造、变造、买卖国家机关公文、证件、印章,伪造公司、企业、事业单位、人民团体印章等),依法移送司法机关。
七、证书发放
考试合格并通过践诺情况抽查的人员,由国家人力资源社会保障部门核发环境影响评价工程师职业资格证书,资格证书采用电子证书和纸质证书两种形式。纸质证书由各市人社部门按要求发放,电子证书由考生在中国人事考试网(www.cpta.com.cn)自行查询下载。
八、咨询电话

附件1
环境保护相关专业新旧对应表

注:本表中“新专业名称”指教育部颁布的《普通高等学校本科专业目录(2020年)》及《普通高等学校本科专业目录(2012年)》中规定的专业名称;“旧专业名称”指教育部颁布的《普通高等学校本科专业目录(1998年)》及该目录颁布前各院校采用的专业名称。
附件2
关于环评工程师职业资格考试报考条件
有关问题的解释
一、免试条件
《环境影响评价工程师职业资格考试实施办法》第五条规定,截止2003年12月31日前,长期在环境影响评价岗位上工作,并符合“受聘担任工程类高级专业技术职务满3年,累计从事环境影响评价相关业务工作满15年”或“受聘担任工程类高级专业技术职务,并取得环保总局核发的‘环境影响评价上岗培训合格证书’”两个条件之一的,可以免试两个科目。此条所指“受聘担任工程类高级专业技术职务满3年,累计从事环境影响评价相关业务工作满15年”或“受聘担任工程类高级专业技术职务,并取得环保总局核发的‘环境影响评价上岗培训合格证书’”的核定时间均为“截至2003年12月31日前”。
二、工作年限
从事环境影响评价工作的工作年限为报考人员自参加工作之日起累计从事环境影响评价工作时间的总和,计算截止日期为考试当年度的12月31日。
“从事环境影响评价工作”具体范围为:从事规划或建设项目环境影响报告书(表)编制工作、规划环境影响报告书技术审查或建设项目环境影响报告书(表)技术评估工作、建设项目竣工环境保护验收报告编制工作,以及环境影响评价相关工作,包括教学、科研、审批、环境管理、技术咨询、环境检测等。行政机关、企事业单位相关人员在上述岗位工作的年限可视为从事环境影响评价工作的年限。





